您好,我是Hellos AI,擅长AI编程、分享AI工具资讯等,立志让更多普通人了解AI、学会AI,利用AI找到人生的第二曲线。
你还在用传统搜索嘛?AI搜索已经对它进行降维打击了!
前段时间因为我的线稿涂色网站需要上线,所以要购买一台服务器部署网站的前端服务、后端服务、中间件。我就在网上搜索物美价廉的服务器,最好还是可以支持国内支付方式的,接着我就亲身实验了一下当前各个比较热门的AI大模型搜索功能!
当然除了这几个AI大模型,我还对比了一下传统搜索引擎在同样问题上的表现,总体比较而言AI搜索的效率更高,值得大家
一、国内大模型
首先,我从国内模型开始,看看它们给我的结果到底怎么样?
这里我需要把我的目的、要求列举清楚:
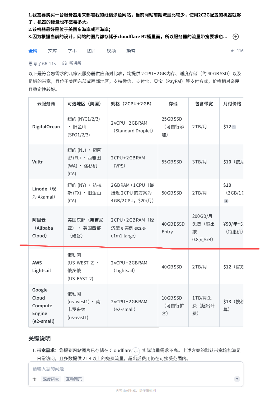
1.我需要购买一台服务器用来部署我的线稿涂色网站,当前网站前期流量比较少,使用2C2G配置的机器就够了,机器的硬盘也不需要多大。
2.该机器最好是位于美国东海岸或西海岸;
3.因为根据当前的设计,网站的图片都存储于cloudflare R2桶里面,所以服务器的流量带宽要求也不高;
4.服务器的云服务商最好是能够支持像微信、支付宝、贝宝支付方式;
5.服务器的价格要比较合适、物美价廉、服务器稳定性要比较好;
01deepseek
首先我们来看看国产的deepseek,打开网络搜索功能,再看看它搜索后得到的结果怎么样?

从这里可以看出deepseek给我3个搜索结果,其中第二个1年107人民币,但是是2C1G的机器,那我得看看2C2G得配置一年多少钱呢?

嗯,这个云服务商2C1G得配置呢有点低了,不过有一个3C2G得型号,这个倒是可以纳入到备选中,接着我们继续搜索;
02qwen
我把同样得提示词(嗯,默认它没法给我以表格形式整理,我加了点东西),接着看看它得搜索结果:

这里发现RAKsmart、RackNerd、阿里云,其中阿里云这个是68人民币一年,RackNerd是17.66美元一年,这里我先看看阿里云这个配置得套餐:

阿里云这个优惠结束后恢复到400多一年!
接着看RackNerd得套餐:

嗯,这个racknerd得首年套餐是17.66美元!
03秘塔搜索
接着我使用秘塔搜索,它毕竟是号称擅长搜索,接着看搜索结果如下:

从搜索结果上看,阿里云得这个经济实惠型得配置也是值得纳入到备选方案得。首年99块,后续1395一年!

04百度搜索
接着我使用百度搜索看看有哪些结果:

传统的搜索引擎搜索出的结果,我还需要在这海量的信息中继续去做筛选,里面还存在大量的过时信息
二、国外AI大模型
嗯,国内得大模型都搜索完毕了,那接着来试试看国外比较著名的几个大模型,看看它们的搜索结果:
01openAI
还是输入同样的提示词,看看它的搜索结果怎么样?

这个openAI没法开启联网搜索并且推荐的价格一般还算是比较高的那种了!打开看阿里云的配置套餐,也是11美元/月起!其他的那些也都是比较贵的那种了!
02gemini
接着我们看看gemini的搜索结果,看看这里又会是什么样的呢?

这里使用的是gemini3.0,但是无法开启联网搜索,从搜索结果中看搬瓦工和rackNerd这2种还算是满足我的要求;
03grok
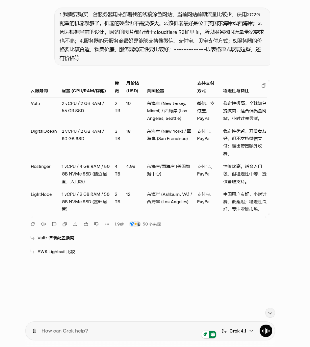
号称限制比较少的就是grok了,接下来我来看看它的搜索结果怎么样?

从这里也可以看出像我这种情况它推荐的就是hostinger这种服务商,对于我这种也算是比较合适了!
04google
接着我使用google搜索来搜索,看看它给我哪些信息呢?

这里第一页上显示的结果确实比X度的好一些,不过跟AI搜索的结果比较,还是有大量不精准的信息,需要我来一一查看和汇总!
从这些AI给我的结果中,可以看出:阿里云、racknerd、搬瓦工、racksmart这些应该都是能够初步纳入我的选择范围的。
跟传统搜索引擎相比的话AI搜索的效率、信息密度更大一些。
写在最后
从前面我自己的搜索体验上看,现在的AI联网搜索获取目标数据的效率比传统搜索要高非常多,并且它可以把目标数据按要求进行整理,以便大大的节省我们的时间。
所以对于我自己的一些粉丝朋友,他们想找某些资料、购买某些东西时,我都是建议使用deepseek或者grok(找国外资料)等,通过这些AI大模型进行搜索,能够极大的提高效率。
当然对于想找一些NSFW的内容,使用号称内容审核限制宽松的grok、chatgpt等等可能会有意想不到的惊喜哦!