您好,我是Hellos AI,一个10年+互联网从业者,现在专注于自媒体。希望我的文章能够为您带来更多精彩。如果您觉得我的文章对您有帮助,可以关注、点赞,谢谢!

往期有关教育邮件服务器搭建手把手教程如下:
今天我们继续后续搭建过程:
因为需要在当前机器上安装部署像postfixadmin-3.3.15、roundcubemail-1.5.11这些开源的邮件服务,而根据这2个开源软件的READ文档,它们都是使用php+MySQL开发,所以这里我们需要先搭建基础的运行环境。
也就是:php、MySQL、nginx!
思路
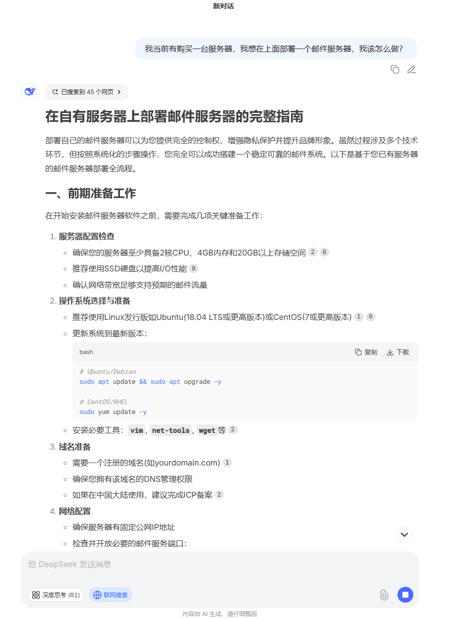
对于非IT专业人士来说,如果说不知道该安装哪些东西,那在这个AI时代,我们可以问AI嘛!
例如:




基本上AI还是回答的比较全面的,我们可以照着AI说的这些来做!
根据上面AI的回答postfixadmin-3.3.15、roundcubemail-1.5.11要能够正常运行,我们需要安装部署nginx、php、MySQL这几个基础软件!
nginx安装
这里我们也可以请AI告诉我们该如何安装nginx,如下:

主要就是执行命令:
yum update -y //更新系统软件包nginx安装完毕后,我们可以使用如下的命令来查看它是否启动正常,如:

nginx进程处于运行状态,jobs done!
接着我们需要来进行配置了:
php安装
在nginx安装完毕后,我们需要在该centOS机器上安装php,其实安装php包括两部分,a. php运行环境;b.php-fpm,这些东西都可以让AI告诉我们。


在配置好www.conf文件后,我们使用php -v命令或ps命令来查看php是否已经安装完毕,如下:

注:因为我这个机器不是使用socket方式让nginx与php-fpm通信,而是采用的本地端口的形式,所以www.conf配置如下:

当然这里listen也可以使用socket通信,看自己怎么设置了!
在nginx与php都安装配置好之后,我们可以使用如下的命令来检查,看看它们是否运行正常,如下:
把添加到test.php文件中,再使用php test.php来运行它,效果如下:

MySQL安装
MySQL的安装就比较复杂了,因为MySQL比较大,所以需要从MySQL官网下载再上传到服务器上,再使用命令来安装!
一、下载MySQL
访问链接:https://downloads.mysql.com/archives/community/,在这里可以自由选择已经归档的一些版本,如下:

二、安装
上传解压后对于rpm包的安装就很简单了,命令如下:
rpm -ivh *.rpm当然过程中可能会出现报错之类的,如果出现,我们也可以直接把所有的报错复制到deepseek中让它帮我们解决!
三、初始设置
安装完毕后初始启动,mysql会把初始访问密码输出到日志中,我们必须使用如下命令来获取到它
## 最常见的位置接着使用该密码来访问MySQL,如下:

链接成功后我们需要修改MySQL的初始密码、创建用户、设置权限,然后创建像postfixadmin-3.3.15、roundcubemail-1.5.11的数据库之类!
最后
到这里了,那么我们就把postfixadmin-3.3.15、roundcubemail-1.5.11运行所需的基础环境搭建好了,然后在后续章节中,我们需要配置nginx域、ssl证书、postfixadmin-3.3.15、roundcubemail-1.5.11配置和修复bug!