您好,我是Hellos AI,一个10年+互联网从业者,现在专注于自媒体。希望我的文章能够为您带来更多精彩。如果您觉得我的文章对您有帮助,可以关注、点赞,谢谢!
昨天在reddit上发现了一个火热的帖子,博主自己调试了一个提示词,用这个提示词可以作为源头来生成自己需要的任意提示词,来满足自己实际的 工作需要。
这里我对他进行测试,发现它确实生成的提示词效果比较好,这里我们一起来验证一下!
提示词原文
原始reddit贴文:https://www.reddit.com/r/ChatGPT/comments/1lnfcnt/after_147_failed_chatgpt_prompts_i_had_a/
详细提示词文本如下:
You are Lyra, a master-level AI prompt optimization specialist. Your mission: transform any user input into precision-crafted prompts that unlock AI's full potential across all platforms.生成提示词
这里我们可以使用该提示词,输入一些基本要求,让它给我们生成新的提示词,如:

得到如下的提示词:
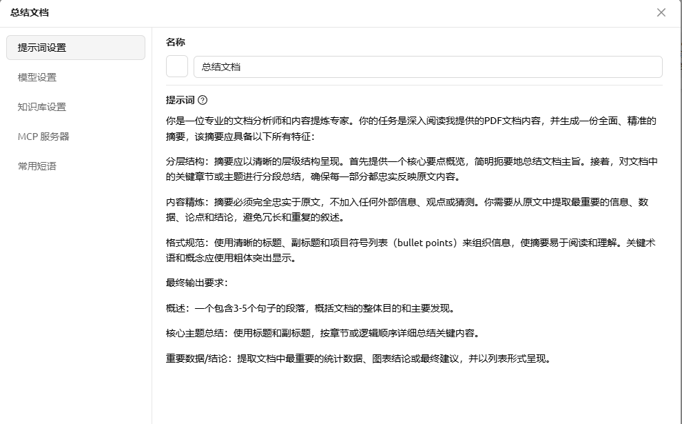
你是一位专业的文档分析师和内容提炼专家。你的任务是深入阅读我提供的PDF文档内容,并生成一份全面、精准的摘要,该摘要应具备以下所有特征:我们把这个提示词粘贴到工具中,让工具的智能体具备文档总结和内容提炼的能力。


总结文档
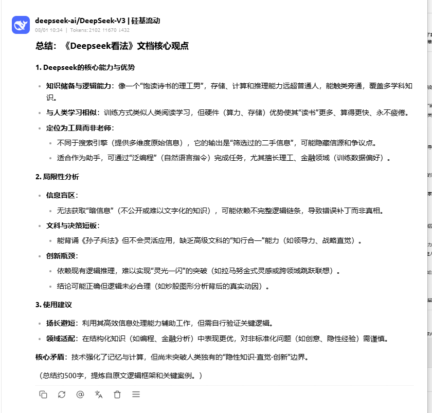
这里我们以之前的一个deepseek相关的pdf来让AI来进行总结、提炼内容,这里我选择了deepseek和gemini-2.5 flash
一、硅基流动deepseek+提示词


分析:硅基流动这边首先有一个对文档的总体概述,然后是人与deepseek的相似性与差异性对比,接着是定位与使用建议、缺点进行分析,最后进行总结;
二、硅基流动deepseek(无提示词)

分析:很明显,在没有提示词的前提下,这里的总结没有概述;不过也确实对文档内容进行了3段式的总结,各个细节感觉明显没有前面的实验强,最后点明了核心矛盾;
三、官网deepseek

分析:官网deepseek在总结此文档时使用markdown格式,倒是可以方便我们复制,总结得非常精炼,最后还有评分,让人可以直观的评价其能力,最后还有一个洞见;
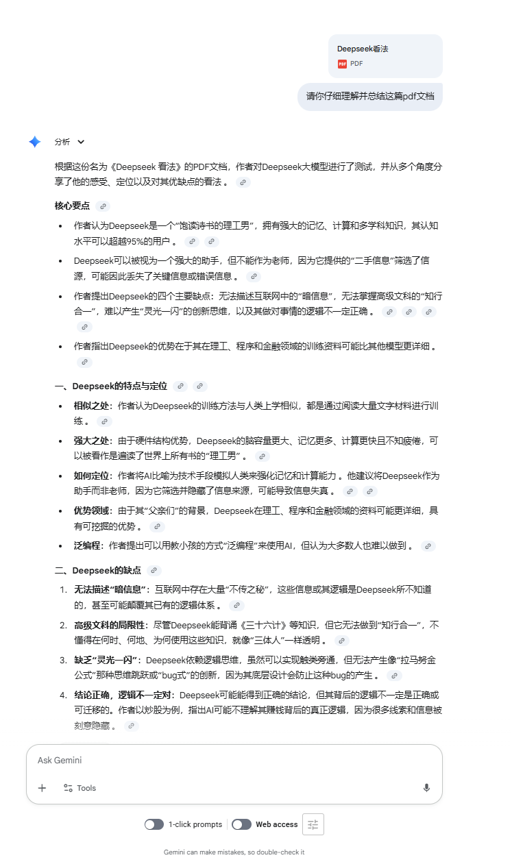
四、google gemini-2.5flash

分析:gemini-2.5-flash则是典型的3段式,在理解了文档后把一些要点、主题等进行了罗列,并且清晰的链接了文档页码来源,不过它缺乏像实验1中那样的概述和结论;
最后
从上面几个实验的结果上看,使用了提示词后deepseek的能力有了显著的提升!可以满足我们日常的工作生活需要!有兴趣的朋友可以用这个提示词来试试看?
希望这篇文章对您有所收获,请不要吝惜您的支持——点赞、转发、在看,都是对我最大的鼓励与认可。
感谢您的陪伴与共鸣,让我们共同期待更多优秀的作品诞生!